商業方法專利包含涉及所有與商業活動之專利,2014年美國最高法院在Alice Corp. v. CLS Bank Alice Corp. v. CLS Bank針對專利標的適格性之判斷,提出Alice/Mayo二階段測試標準,藉以適用所有涉及抽象概念之專利標的之適格性判斷,於是有關商業方法可專利性的判斷標準再度引發關注。以下將探討2017美國聯邦上訴巡迴法院二件商業方法專利適格性案件,以分析商業方法標的可專利性之問題。
1998年美國聯邦上訴法院在State Street Bank & Trust v. Signature Financial Group[4],確定商業方法軟體專利的適格性,且拒絕將(Method of Doing Business)認定為司法例外不得專利之標的。State Street Bank案意見基本上確立80-90年代間USPTO不以軟體專利或是商業方法專利來決定是否為可專利之標的之立場[5]。State Street因為涉及演算法,因此產生是否為適格的標的之爭議。法院認為,涉及演算法不必然為不適格之標的,當演算法是透過計算器(machine)運用一連串數學計算,將資料—可分金額,轉換為最後股價(share price),則是一種演算法的實際運用,因為這樣的方式將產生一種「有用(useful)、具體(concrete)、有體的(tangible)」的結果,因此這樣演算法之運用具有可專利性[6]。此後20年,有關抽象概念可專利性的判斷標準並有太大轉變。
2014年美國最高法院在Alice Corp. v. CLS Bank針對專利標的適格性之判斷,提出Alice/Mayo二階段測試標準,適用所有涉及抽象概念之專利標的是否適格之判斷,於是有關商業方法可專利性判斷再度引發關注。
此後美國聯邦巡迴上訴法院(CAFC)陸續審理與商業方法有關之專利,多被認定不適格,包括2017年Clarilogic, Inc., v. Formfree Holdings Corporation[7]與Audatex North America, Inc., v. Mitchell International, Inc案。以下摘要說明CAFC如何判斷二案的商業方法軟體專利的適格性。
Clarilogic案
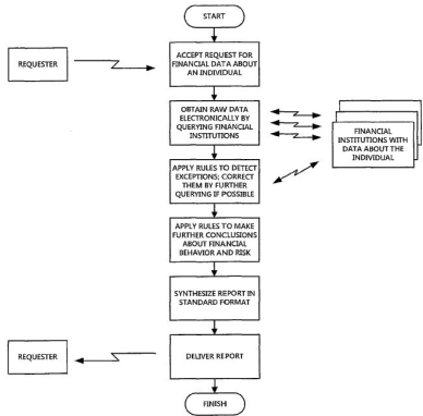
Clarilogic, Inc., v. Formfree Holdings Corporation案所涉及之專利為8,762,243號專利(下稱'243號專利)。'243號專利[8]係為一「電子帳戶認證與增強信用報告之系統與方法」,其中涉及用電子方式認證潛在借款人之金融收支數據與提供信用報告之方法電腦執行系統請求項,從第三方尋求潛在借款人之財務資訊,對數據運用演算法引擎(algorithm engine),並且輸出報告。但該演算法引擎並非屬專利請求項,請求項亦不因演算法引擎所完成的各種方法步驟等任何規則所限制。反之,系統可以接收來自政府或特定使用者之邏輯規則,該建立之邏輯規則可能用於識別資訊。因此,係從第三方所取得該演算法引擎。詳細步驟如下圖[9]所示:
Audatex North America, Inc., v. Mitchell International, Inc.[10]案涉及美國7,912,740號專利(下稱'740號專利)及美國8,468,038號專利(下稱'038號專利)。'038號專利為'740號專利之延續案,係「由全球資訊網處理車輛作業產品之系統與方法」,系爭專利為關於輸入數據而與毀損車輛之保險理賠相連之系統,該系統會將該數據處理為估價報告並經由網路傳送,允許保險理賠理算師更迅速地使用車輛估價資料庫。
本案上訴前於進行CBM(商業方法複審;Covered Business Method Review)後,專利初審暨上訴委員會(Patent Trial and Appeal Board,下稱委員會)仍認為系爭專利請求項不具專利適格性,且依據不具非顯而易見性而無效。專利權人Audatex遂提出修改、刪除'740號專利請求項1至29項,而提出代替地請求項30至58項。同樣地,亦申請修改'038號專利,刪除請求項1至31項,而提出請求項32至62項為替代。其中'740號專利請求項第37項與第40項具有代表性,而第37項[11]直接依附於獨立項第30項[12]。
依據Audatex主張,替代之請求項係透過動態伺服器頁面(Active Sever Page,ASP)檔案,解決了利用來自許多客戶不斷變化資料庫數據之問題。如請求項37項,利用兩個ASP檔:第一個用於調出車輛價值之資料庫;第二個則用於調出車輛零件清單,及計算評估數據。該ASP可調出估價伺服器,以產生理算師用於計算之估價報告。該請求項係描述「藉由組合所調出的多個資料庫,以取得汽車保險理賠估價報告之系統及方法,以根據理算師之具體需求,提供訂製之保險估算工具」。惟委員會對於修正後之請求項,仍維持不具適格性及非顯而易見性之主張。因此Audatex針對委員會之判決提出上訴。
The definition of class 705 states “This is the generic class for apparatus and corresponding methods for performing data processing operations, in which there is a significant change in the data or for performing calculation operations wherein the apparatus or method is uniquely designed for or utilized in the practice, administration, or management of an enterprise, or in the processing of financial data.”
State Street Bank & Trust v. Signature Financial Group,149 F.3d 1368 (Fed. Cir. 1998)
See supranote 1.
149 F 3d 1368 at 1371.
Clarilogic, Inc. v. FormFree Holdings Corp., 681 Fed. Appx. 950, 2017 U.S. App. LEXIS 4769, 2017 WL 992528.
Claim 1 is representative:「1. A computer-implemented method for providing certified financial data indicating financial risk about an individual, comprising:
(a) receiving a request for the certified financial data;
(b) electronically collecting financial account data about the individual from at least one financial source,
(c) transforming the financial account data into a desired format;
(d) validating the financial account data by applying an algorithm engine to the financial account data to identify exceptions, wherein the exceptions indicate incorrect data or financial risk;
(e) confirming the exceptions by collecting additional data and applying the algorithm engine to the additional data,
(f) marking the exceptions as valid exceptions when output of the algorithm engine validates the exceptions; and
(g) generating, using a computer, a report from the financial account data and the valid exceptions,
wherein the financial account data comprises at least one of real-time transaction data, real time balance data, historical transaction data, or historical balance data; and the algorithm engine identifies a pattern of financial risk; the method is computer implemented, and steps (c), (e), and (f) are executed via the computer or a series of computers.」
其簡易中文翻譯為:「 1. 一種電腦執行的方法,用以提供經認證之財務數據,指出關於個人之財務風險,包含:
(a)接收對認證財務數據的請求;
(b)至少從一個財務來源,以電子方式收集關於個人的財務收支數據,
(c)將財務收支數據轉換成所需的格式;
(d)藉由將演算法引擎應用於財務收支數據,以識別異常來認證財務收支數據,其中異常指出錯誤的數據或財務風險;
(e)藉由收集額外的數據與將演算法應用於額外的數據,來確認異常,
(f)當演算法引擎輸出驗證異常時,將異常標記為有效異常;及
(g)使用電腦來產生財務收支數據與有效異常報告,
其中財務收支數據包含即時交易數據,即時平衡數據,歷史交易數據或歷史平衡數據中的至少一個;與演算法引擎識別財務風險模式;該方法是以電腦執行,與步驟(c),(e)和(f)經由電腦或一系列電腦來執行。」
同前註1,頁3。
Audatex N. Am., Inc. v. Mitchell Int'l, Inc., 703 Fed. Appx. 986, 2017 U.S. App. LEXIS 13575, 2017 WL 3188451.
Claim 37:「The method of claim 30, further comprising transmitting the valuation report from a valuation server to a web server before transmitting the valuation report to the client computer, the valuation report being generated by the valuation server with a database of vehicle values that is called by a first active server page, the parts list and calculated estimate data being provided by a program called by a second active server page.」
Claim 30:「A method for obtaining an automobile insurance claim valuation report of a damaged vehicle in association with the processing of an insurance claim, comprising:
transmitting a uniform resource locator over an electronic communication network from a client computer;
connecting with a web site that corresponds to the uniform resource locator, the web site provides a plurality of web pages that allows an operator to input data relating to an insurance claim for the damaged vehicle, the insurance claim being a request to recover market value or repair cost in associationwith an insurance policy;
entering data relating to the insurance claim;
providing a parts list and calculated estimate data through the web site; processing the entered data to generate a valuation report for the damaged vehicle, the valuation report provides a market value for the damaged vehicle, before the damaged vehicle was damaged, based on factors including mileage, condition, and geographic location; and,
transmitting the valuation report to the client computer over the electronic communication network through the web site.